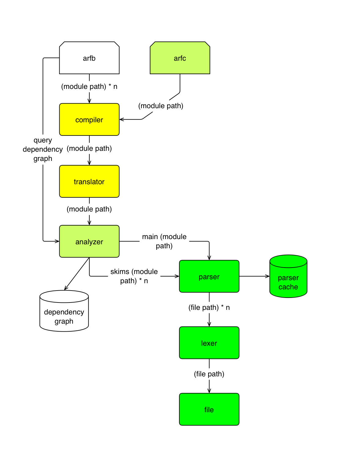
# ![ARF](assets/logo.svg) The ARF programming language. This is still under development and does not compile things yet. Once complete, it will serve as a temporary compiler that will be used to write a new one using the language itself. The old repository can be found [here](https://github.com/sashakoshka/arf-old). ARF is a low level language with a focus on organization, modularization, and code clarity. Behind it's avant-garde syntax, its basically just a more refined version of C. A directory of ARF files is called a module, and modules will compile to object files (one per module) using C as an intermediate language (maybe LLVM IR in the future). ## Design Aspects These are some design goals that I have followed/am following: - The standard library will be fully optional, and decoupled from the language - The language itself must be extremely simple - Language features must be immutable (no reflection or operator overloading) - Prefer static over dynamic - Data must be immutable by default - Memory not on the stack must be allocated and freed manually - Language syntax must have zero ambiguity - The compiler should not generate new functions or complex logic that the user has not written - One line at a time - the language's syntax should encourage writing code that flows vertically and not horizontally, with minimal nesting ## Planned Features - Type definition through inheritence - Struct member functions - Go-style interfaces - Generics - A standard library (that can be dynamically linked) ## Checklist - [X] File reader - [X] File -> tokens - [X] Tokens -> syntax tree - [ ] Syntax tree -> semantic tree - [ ] Semantic tree -> C -> object file - [ ] Figure out HOW to implement generics - [ ] Create a standard library ## Compiler Progress Progress heatmap - Yellow: needs to be completed for the MVP - Lime: ongoing progress in this area - Green: Already completed